洛阳师范学院饮食服务中心(资产经营有限责任公司)现对2024年9月至2025年8月期间食品类物资供应项目进行公开遴选,欢迎符合条件的供应商报名参加,现将有关事项公告如下:
一、项目名称
洛阳师范学院饮食服务中心(资产经营有限责任公司)2024年9月—2025年8月食品类物资供应项目遴选
二、遴选单位
洛阳师范学院饮食服务中心(资产经营有限责任公司)
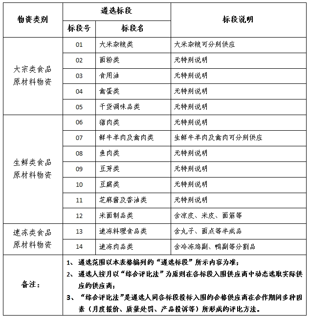
三、遴选范围

四、供应范围(区域)
洛阳师范学院新校区各餐厅(洛阳市伊滨区玉泉街与吉庆路交叉口)。
五、 供应商资格要求
1.具有正式注册且有效的营业执照证件(三证合一证件),且所投标段内的物资在营业执照经营许可范围之内;
2.具有正式注册且有效的《食品生产许可证》、《食品经营许可证》或《仅销售预包装食品备案》证件;
3.部分食品加工行业应具备法律法规规定的其它证件(如定点屠宰证、动物防疫条件合格证等);
4.具有按需提供食品检验、检疫报告的能力;
5.具有履行供货义务所必需的资金保证、供货保障、售后服务及专业技术能力;
6.在与我单位合作期间,应完全认同我单位供应商管理制度及食品安全管理制度;
7.近三年内,采购活动中没有重大违法记录;
8.根据遴选文件中对具体标段所需的其它资质。
六、遴选文件获取信息
获取时间:2024年6月24日至2024年7月1日,每日上午9:30至12:00,下午15:00至17:00(北京时间)。
获取方式:有意向参与项目的供应商可在报名时间内将营业执照、食品经营许可证/生产许可证,发送至遴选人指定邮箱(邮箱1224933655@qq.com)进行报名资料审核,发送邮件时标题统一命名为“项目名称+供应商名称”,且在正文部分注明联系人和联系电话,报名资料审核通过后,项目遴选人将通过供应商报名邮箱向供应商发送遴选文件。
七、遴选响应性文件接收信息
1.接收截止时间:2024年7月4日上午8:30之前,超时概不受理。
2.接收地点:洛阳师范学院桃园三号公寓会议室。
八、遴选会议召开时间及地点
1.召开时间:2024年7月4日上午9:00,逾期参加视为自动放弃。
2.召开地点:洛阳师范学院桃园三号公寓会议室。
九、联系方式
联系人:陈老师 刘老师 联系电话:0379-68618739。
十、 注意事项
凡有意向参与本次遴选的供应商请在开标前一天进行预约入校。报送与会人员姓名、手机号、身份证、车牌号,待审批后方可进入校园。
洛阳师范学院饮食服务中心(资产经营有限责任公司)
2024年6月24日