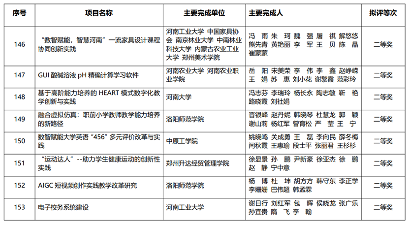
我院教师杨博、杜坤、韩守东、李正学、李姗姗等完成的教育数字化创新应用项目《AIGC短视频创作实践教学改革研究》在2024年河南省教育数字化创新应用大赛中获个人组二等奖。
该赛事由河南省教育厅主办,旨在深入实施教育数字化战略行动,着力推进数字化背景下的教育理念、教学模式和教学管理流程的重构,鼓励引导各地各单位及广大教育工作者积极融入教育数字化转型应用探索。
项目团队在为期两年的科研与教学实践中对人工智能内容生成(简称AIGC)技术在短视频创作领域中的革命性影响与发展趋势进行了理论研究与行业调查分析;完成了AIGC技术在剧本创意写作、镜头素材生产、AI配音配乐、后期制作等方面的实践探索;深入学习与影视创作实践相关的关键性技术,梳理出较为合理的AIGC微短剧创作工作流程,以“影像创作工作坊”的形式构建师生团队并完成了多部AIGC作品。
外国语学院教师胡方方、成都华栖云科技有限公司经理巴伟超、河南嫦娥晖越信息科技有限公司韩孟霖亦在此项目中有重要贡献。
(本项目为河南省本科高校产教融合研究项目《高校传媒类专业“全链式”实践教学模式创新研究》、河南省创新创业实践教育基地《洛阳师范学院创新创业(新闻学)实践教育基地》项目阶段性成果)

大赛(个人组)获奖情况公示截图
相关链接:关于2024年河南省教育数字化创新应用大赛评选结果的公示-公告公示 -河南省教育厅 (henan.gov.cn)
责编/杜坤