福州市教育局计划面向社会公开招聘编制内教师99名、参聘教师150名,其中新任教师237名,在职教师12名。市体育局、市妇联、团市委直属学校计划面向社会公开招聘编制内教师4名、参聘教师12名。根据省、市有关中小学、幼儿园教师公开招聘、事业单位工作人员招聘相关规定,现将有关事项公告如下:
一、招聘条件
(一)应聘基本条件
1.具有中华人民共和国国籍;
2.遵守中华人民共和国宪法和法律;
3.具有良好的政治素质和道德品行;
4.具有正常履行职责的身体条件和心理素质;
5.年满18周岁;
6.具有符合岗位要求的资格条件和工作能力。
(二)不得报考或取消考试、聘用资格的
1.因犯罪受过刑事处罚的;
2.被开除公职的;
3.列为失信联合惩戒对象,且尚未解除惩戒的;
4.在各级公务员或事业单位招聘中被认定有舞弊等严重违反招聘纪律行为,尚在禁止报考期限内的;
5.现役军人、试用期内的公务员(含参照公务员法管理的事业单位人员);
6.普通高等院校全日制在读的非应届毕业生;
7.符合《事业单位人事管理回避规定》聘用后即构成回避关系的;
8.法律法规、政策规定不得聘用为事业单位工作人员的其他情形。
(三)报考条件

本批次招聘对象不含福州市在编教师。其他编制内人员报考,需在面试资格审核时提供经单位主管部门同意并加盖公章的《同意报考函》;民办学校在岗人员报考,需在面试资格审核时提供本校主要负责人签名并加盖公章的《同意报考函》。
二、招聘岗位
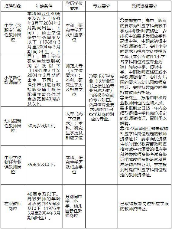
岗位类型分为编制内岗位和参聘岗位,详见附件1-4。依据《福州市人民政府办公厅关于印发福州市属公办中小学、幼儿园参照事业单位聘用制人员管理办法的通知》(榕政办〔2021〕65号),参聘岗位人员在师德师风、进修培训、教育教学、绩效考核、职称评聘、职务晋升、工资奖金、工会福利、人事档案、奖惩、休假、人员流动等方面的管理和待遇均同编制内人员。
市教育局市属公办学校(以下简称“市属学校”)的招聘岗位,由市教育局负责,详见附件1。受市体育局、市妇联、共青团福州市委委托代为发布的相关学校招聘岗位,分别由各主管局负责,详见附件2-4。
三、报名方式
(一)报名时间
3月25日8:00至3月31日17:30,网络报名系统关闭后不再受理报名。
(二)报名网址
考生通过福建省教育考试院官网(www.eeafj.cn)报名。
(三)报名要求
1.每人限报1个岗位志愿。
2.网络报名时须如实填写个人信息。学历信息自大专起填写,专业名称应与毕业证书上的专业名称一致,教师资格种类及任教学科名称应与教师资格证上的名称一致。
3.报考职专专业课新任教师岗位(25-45号岗位)的应聘人员,登陆福建省教育考试院官网报名平台后,在市属学校相应学科岗位“委托类”招聘计划中选择报考;其他岗位在“新任教师”招聘计划中选择报考。
四、招聘办法
本次招聘包括笔试和面试,不指定考试辅导用书,不举办也不委托任何机构举办考试辅导培训班。
(一)笔试
1.笔试资格网络初审
应聘人员应于报名期间及时登录福建省教育考试院官网查询资格初审结果。如对资格初审结果有异议,应立即通过网络报名平台进行申诉,并在报名截止前及时跟踪后续情况。
通过笔试资格初审的考生数与岗位招聘计划数达到3:1及以上的予以开考。否则,按实际报名人数相应减少该岗位招聘计划至开考比例要求后开考,招聘计划调整届时将在福州市教育局网站公布。
2.笔试内容。附件1中的高级教师岗位免笔试,只参加面试。其它各岗位均参加福建省考试院组织的笔试,笔试内容为教育综合知识及专业知识,其中,报考16号和25-45号岗位的,笔试内容仅为教育综合知识。
3.笔试安排。通过笔试资格初审的人员,须于网络报名平台规定的时间自行下载打印准考证,按准考证上注明的时间、地点参加考试。
4.笔试成绩。由笔试原始成绩和政策加分相加而成。笔试原始成绩以百分制计算(保留小数点后两位),按教育综合知识占40%、专业知识占60%折算(其中,报考16号和25-45号岗位的,笔试原始成绩为折算成百分制的教育综合知识成绩)。各岗位笔试原始成绩、笔试成绩及参加面试资格审核人员名单通过各主管部门网站公布。
5.政策加分。符合以下招聘政策加分条件的考生,按省有关规定予以笔试成绩加分:“三支一扶计划”、“志愿服务西部计划”(含研究生支教团)、“志愿服务欠发达地区计划”、“高校毕业生服务社区计划”等服务基层项目当年服务行将期满考核合格和服务期满考核合格的高校毕业生;退役运动员、退役士兵等。
上述报考人员应随带本人身份证及相关证明材料于笔试成绩公布后三个工作日内(8:30-12:00)到福州教育人才服务中心办理审核手续,逾期不予受理。符合加分条件的报考名单另行公示。
(二)面试
1.面试资格现场审核
面试资格现场审核需提交的报名材料详见附件5,具体安排另行通知。
根据通过面试资格现场审核的应聘人员笔试成绩,按岗位招聘计划数的1:3比例确定面试人选。进入面试人选最后一名笔试成绩并列同分的,同分人员一起进入面试。达不到规定比例的,按实有人数确定面试人选。
未在规定时间进行现场资格审核或现场资格审核不合格的取消面试资格,面试人选按笔试成绩从高分到低分顺延递补(递补截止至正式面试名单公布前两个工作日)。
2.面试时间:具体事项另行通知。
3.面试内容:面试内容包括片断教学、回答专家提问,面试教材为相应学段学科教材。考生现场自行准备的教学方案、教学步骤等内容不记分。本公告附表学科岗位名称前标注“★”的,面试时需加指定的技能或操作测试。
4.面试成绩:面试成绩采用百分制计算,保留小数点后三位,60分合格。若个别岗位实际参加面试人数等于或少于拟招聘人数,面试合格成绩定为70分。招聘岗位不分面试组的,现场宣布的成绩即最终面试成绩;市属学校招聘岗位因参考人数多需进行分组面试的,现场宣布的成绩还需采用修正系数法进行修正后得到最终面试成绩。
各分组考生分数修正方法如下:
本组修正系数 = 本岗位所有考生面试现场宣布成绩的平均分÷本面试组考生面试现场宣布成绩的平均分。
考生最终面试成绩 = 该考生面试现场宣布成绩×修正系数。
考生面试现场宣布成绩、修正系数、最终面试成绩等将在福州市教育局网站公布。
五、聘用规定
1.综合成绩计算。报考高级教师岗位的面试成绩即为综合成绩,报考其它岗位的综合成绩按笔试、面试成绩1:1折算。综合成绩采用百分制,保留小数点后三位,60分合格。面试或综合成绩未达合格线的不予聘用。
2.根据综合成绩从高分到低分按招聘计划的1:1比例确定拟聘用人选。拟聘用人选因故放弃拟聘用资格,其空额在该岗位未聘用人员中根据综合成绩从高分到低分顺延递补,递补截止时间为拟聘用人选签订就业协议或选岗之日起的第二个工作日。
拟聘用人选最后一名出现同分的,按笔试成绩从高分到低分确定拟聘用人选;若笔试、面试成绩都相同,按笔试成绩中的专业知识成绩从高分到低分确定拟聘用人选;若笔试成绩中的专业知识成绩也都相同,则加试一场面试,并按加试成绩从高分到低分确定拟聘用人选。
3.选岗方式:按综合成绩排名自主公开选岗,具体事项另行通知。
4.名单公示:拟聘用人员名单将在各主管部门网站公示7个工作日。公示结果影响聘用的,取消拟聘用资格。
5.拟聘用人员均须参加由主管部门组织的体检及岗前培训,体检及岗前培训合格的方可聘用。体检按《福建省教师资格申请人员体检标准及办法(2018年修订)》执行。具体事项另行通知,体检对象对体检结果有疑问的,在得知体检结果之日起7日内可申请进行一次复检。岗前培训有关事项另行通知。拟聘用人员完成体检、审档考察等程序后办理入编手续,具体要求另行通知。正式报到时间暂定为2022 年8月16日。
6.编制内岗位聘用人员试用期一年,参聘岗位聘用人员试用期半年。新任教师岗位的聘用人员在试用期间聘任在专业见习期(专业初期)岗位。试用期满由用人学校按照相应岗位聘任条件(或竞聘方案)予以办理聘用手续,考核不合格予以解聘。在职教师岗位的聘用人员,在试用期间由用人学校根据实际岗位设置情况确定原聘用岗位的接续。
7.资格审核贯穿全程。拟聘用人员应依法如实报告本人相关情况,拟聘用人员有下列情况之一的不予聘用。(1)以虚报、隐瞒或伪造、涂改有关材料及其它非法手段取得考试资格的;(2)报到时未能按岗位报名条件提供相关证件或相关证件审核不合格的;(3)体检、岗前培训不合格的;(4)审档不合格的;(5)与原单位有签定聘用合同的人员未能与原单位解除聘用合同的;(6)福建省外生源的教育部直属重点师范大学公费师范生未能按时与生源所在省份和接收省份(福建省)省级教育行政部门办妥跨省任教就业手续。
8.应聘人员在报名时提供的本人联系电话、电子邮箱等,原则上要求在2022年9月1日前不得更改。若因特殊原因变更的,应聘人员应在变更后三日内告知福州教育人才服务中心(电话、传真:0591-83340647)。
六、其他说明
1.境内学历(含自学考试、成人教育、网络教育、夜大、电大等)应在中国高等教育学生信息网(简称“学信网”,http://www.chsi.com.cn/)上可查询认证;学位原则上应在中国学位与研究生教育信息网(简称“学位网”,http://www.cdgdc.edu.cn/)上可查询认证。
2.取得境外学历学位证书报名者应提供教育部留学服务中心出具的学历学位认证书,证书信息原则上应在中国留学网(http://www.cscse.edu.cn/)上可查询认证
3.福建省“双专业”、“双学位”毕业生的毕业证书、学位证书应在福建省人民政府网站“双学位双专业”查询平台(http://www.fujian.gov.cn/cspuc/bsfw/search_sxwszy)可查询认证。
4.以辅修专业报考的,应同时取得国家承认的列入国民教育序列学历毕业证书,并且辅修专业信息可在“学信网”和“学位网”上查询。
5.专业条件设置为“××类”的招聘岗位,符合《福建省机关事业单位招聘专业指导目录(2021年》中“××类”所列专业的报考者准予报考;专业条件设置为具体专业名称的招聘岗位,符合所列专业(详见本公告附表各有关岗位)的报考者准予报考。对博士和留学人员的专业要求按相近原则认定。
6.国内院校与国外院校联合办学取得国内学历学位的,按国内院校毕业生报考,应由国内院校出具相应的证明。属国内院校与国外院校联合办学取得国外学历学位的,需出具国家教育部留学服务中心的《联合办学学历学位评估意见书》或《联合办学学历学位认证书》。
7.允许应聘人员按符合条件要求的其低学历报考相应岗位。应聘考生网络报名时需在岗位备注中注明“本人以××学历层次报考本岗位。
8.部分岗位对个别专业有研究方向要求的(指本公告附表“专业要求”栏中所列专业后标有某某学科或方向的),允许面试资格审核时提交由毕业高校出具的《专业研究方向证明》(加盖院系公章,并附工作人员联系电话号码)。毕业证书中的专业名称已明确“某某学科或方向”的可不必另行提供《专业研究方向证明》。
9.本公告按“月日”格式写的时间均指2022年。
10.2022年市教育局将面向市属学校中符合条件的编外合同教师组织专项招聘,报名参加专项招聘的人员需持有本次省考试院组织的笔试成绩,其余事项另行通知。
七、疫情防控要求
按福州市疫情防控指挥部最新通告精神落实健康管理措施。具体要求以现场资格复审、考试时间及地点等通知为准。
本次招聘考试解释权归福州市教育局。
政策咨询电话:
市教育局 0591-83376761
市体育局 0591-88360217
市妇联 0591-87524079
团市委 0591-83666070
附件:
1.市属学校公办中学(含职专)、小学、幼儿园教师招聘岗位计划表(表1-2)
2.市体育局直属学校新任教师招聘岗位计划表
3.市妇联直属幼儿园新任教师招聘岗位计划表
4.团市委直属幼儿园新任教师招聘岗位计划表
5.面试资格现场审核需提交的报名材料
福州市教育局
2022年3月24日