欢迎来到洛阳师范学院生命科学学院!
洛阳师范学院生命科学学院

学院首页 科学研究 科研进展 正文
【科研新进展】付鹏程博士课题组在龙胆属植物进化研究中取得系列进展
日期:2022-12-26 11:33 (阅读:)

探索特殊生境下的物种形成机制对理解生物多样性形成具有重要意义。青藏高原是世界重要的生物多样性中心之一,生境特殊,孕育了众多特有物种。2022年,洛阳师范学院生命科学学院付鹏程博士课题组以青藏高原特色植物类群龙胆属为研究对象,揭示了部分代表性类群的物种形成过程和诱因,不仅为青藏高原地区植物多样性形成和演化提供了新见解和新案例,也为龙胆属的进化生物学研究夯实了基础。

横断山脉是青藏高原地区地形最复杂、物种最丰富的地区,但分割该地区的七座大山和六条大河是否都对物种分化有同等贡献,具体情况并不清楚。付鹏程博士基于六叶龙胆复合群的简化基因组数据,发现六叶龙胆在横断山脉存在地理遗传结构,北部和南部种群间存在很高的遗传分化;六叶龙胆起源于横断山脉中部,秦岭分布的种群源于横断山脉北部种群。该研究揭示了大雪山的隆升和随后的气候波动塑造了六叶龙胆的遗传分布格局。该研究以“Population genomics reveal deep divergence and strong geographical structure in gentians in the Hengduan Mountains”为题,发表在Frontiers in Plant Science(中科院二区,IF=6.627)上,付鹏程博士为第一作者和通讯作者,爱丁堡大学Alex Twyford博士为共同通讯作者,洛阳师范学院孙姗姗博士、爱丁堡皇家植物园Peter M. Hollingsworth教授、中科院西北高原生物研究所陈世龙研究员和森肯伯格研究所与自然历史博物馆Adrien Favre博士参与了该工作。论文链接:https://doi.org/10.3389/fpls.2022.936761

图1 六叶龙胆复合群的遗传结构

为探讨龙胆属多枝组三种代表性植物——蓝玉簪龙胆、湖边龙胆和六叶龙胆的物种分化成因,付鹏程博士基于倍性数据、种群简化基因组数据和环境数据,通过分析遗传分化、系统发育关系、杂交渐渗、环境气候因子偏好性和冗余度分析等,发现古杂交事件、多倍化、地理隔离和环境偏好性共同参与了三个龙胆属物种的遗传分化。该研究以“Between allopatry and secondary contact: differentiation and hybridization among three sympatricGentiana species in the Qinghai-Tibet Plateau”为题,发表在BMC Plant Biology(中科院二区,IF=5.260)上,孙姗姗博士、Adrien Favre博士、本科生王锐和黄亦卓参与了该工作。论文链接:https://doi.org/10.1186/s12870-022-03879-0

图2 冗余度分析揭示三个物种遗传分化与环境变量间的关系

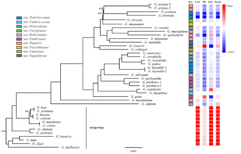
小龙胆组是龙胆属中物种最丰富的类群,共约182种,占龙胆属物种总数的52%。付鹏程博士收集了广义小龙胆组所有主要类群的12代表性物种,基于叶绿体全基因组和rDNA,得到了可靠的系统树,但与目前的分类处理不一致。广义小龙胆组的叶绿体基因组存在大量的基因缺失和结构变异,使其成为整个龙胆族中叶绿体基因组最小的类群。该研究表明广义小龙胆组叶绿体基因组退化与该类群的分化并行发生,也反映该类群现行的分类系统亟待修订。该研究以“Strong plastid degradation is consistent within sectionChondrophyllae, the most speciose lineage ofGentiana”为题,发表在Ecology and Evolution(中科院二区,IF=3.167)上,孙姗姗博士、陈世龙研究员和Adrien Favre博士参与了该工作。论文链接:https://doi.org/10.1002/ece3.9205

图3 龙胆属小龙胆组的系统发育关系和叶绿体基因大小变异

以上研究得到了国家自然科学基金(31600296)、河南省高校重点科研项目(22A180024)、国家留学基金委和德国科学基金(FA1117/1-2)的资助。

版权所有:洛阳师范学院生命科学学院

电话:0379-68618472

地址:洛阳市伊滨区吉庆路6号A16楼