各相关单位:
经学校研究,决定下周召开财政专项项目库建设工作会议,现将有关事宜通知如下:
一、会议安排
第一阶段(全体会议):财政专项项目库建设动员会议
时间:2020年3月26日(星期四)上午9:30
地点:成均楼B106会议室
参会人员:
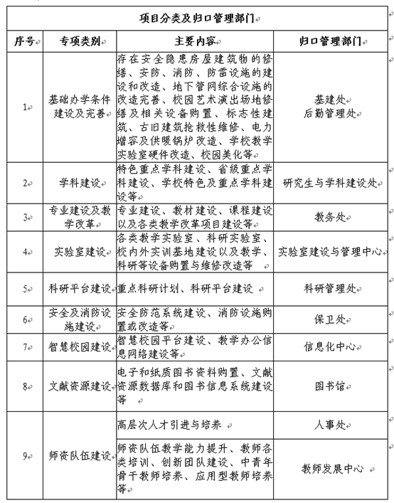
1.职能部门负责人:党政办、人事处、教务处(实验室建设与管理中心)、科研管理处、研究生与学科建设处、财务处、国有资产管理处、基建处、后勤管理处、发展研究院、后勤服务集团、信息化中心、图书馆;
2.各教学单位院长(主任)、主管项目申报的副院长(副主任)。
第二阶段(分组讨论会议):各小组分组讨论项目库建设及相关文件。


第三阶段(小组汇报会):
时间:3月27日(周五)下午15:00-16:00
地点:成均楼B301会议室
会议内容:各组依次汇报本组讨论情况及项目拟入库情况
参会人员:各组组长和相关职能部门负责人
第四阶段(全体会议):
时间:3月27日(周五)下午16:10-17:30
地点:成均楼B106会议室
参会人员:
1.职能部门负责人:党政办、人事处、教务处(实验室建设与管理中心)、科研管理处、研究生与学科建设处、财务处、国有资产管理处、基建处、后勤管理处、发展研究院、后勤服务集团、信息化中心、图书馆;
2.各教学单位院长(主任)、主管项目申报的副院长(副主任)。
二、会前材料准备
请各教学单位依据学校和学院发展规划、学科专业建设规划等制订本单位2021-2023年发展专项项目建设规划,并对拟建设的各发展专项项目进行充分论证(论证内容须含项目名称、项目负责人、项目建设目标及预期效益、项目建设必要性分析、项目建设可行性分析、项目资金预算及主要用途等)。
请各教学单位将本单位2021-2023年发展专项项目建设规划和各拟建设项目论证报告于3月24日下午5点前报送给项目归口管理部门和发展研究院(请以OA邮件同时发送给项目归口管理部门负责人和综合科科长,以及发展研究院负责人和项目与规划管理科朱利阳OA邮箱)。

三、其他要求
请各学院认真组织论证并预先做好本单位项目库建设规划的答辩准备,此次未入库的项目原则上三年内不予立项建设。请按时提交材料并按时参会。
党政办公室 发展研究院
2020年3月18日