为宣传心理健康知识,提高大学生对心理问题的认识,促进大学生的全面发展,丰富校园文化生活,心理健康教育与咨询中心于4月15日开展第七届心理情景剧决赛活动。
本次决赛特邀韩守东、李燕、武杨、赵越、刘丹等具有心理学专业背景的领导及教师担任评委,党委学生工作部副部长李晓辉、新闻与传播学院党委副书记金宜洛作为嘉宾出席。
首先,李晓辉进行开场致辞,他指出,心理情景剧多年来的成功举办是学校长期重视学生心理健康问题,深入开展心理健康教育工作的成果。希望通过本次心理情景剧活动,能够帮助同学们正确应对心理冲突,养成良好的行为习惯和应对策略,获得心理成长。

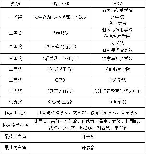
决赛现场,参赛的八支队伍通过生动的角色扮演,描绘了大学生在面对心理困扰时的冲突与挑战。评委们根据剧本主题、舞台技术、演员展示等方面进行了严格评审。经过激烈角逐,共评选出一等奖1名,二等奖2名,三等奖3名,优秀奖2名以及单项奖若干项。

剧目简介
一等奖作品
《A+女孩一不被定义的我》
唐嘉作为大一新生,在社交媒体平台分享日常,因不符合大众审美受抨击,妈妈也认为是她的不完美。唐嘉逐渐对美产生错误认知,整容风波后陷入精神困境。好友念念开导她,让她找回初心,发现自身美好。最终唐嘉与自己和解,不再被外界定义,成为独属于自我的A+女孩。

二等奖作品
《救赎》
一群大四实习学生合租公寓意外发现治疗抑郁的药瓶,目光很快锁定在考研失败的念琴。四人合力温暖她,治愈成功。但朱莉却偷偷收起药瓶,原来真正需要帮助的是朱莉。四人知情未拆穿,与老师合演“拯救念琴”戏码,治愈敏感的朱莉。人生风景万千,勿因风雨放弃,前方太阳升起,你亦能绽放。

《社恐鱼的春天》
林小鱼从小被贴上“社恐”的标签。她热爱读书,文学是她表达和释放压力的来源。外表不爱搭理人,内心又渴望被人理解的她,看起来与周围有一些脱节。林小鱼在网络上连载的诗集《社恐鱼的春天》让同学王宇和她有了交集,心与心的交流给小鱼带来了慰藉和勇气,小鱼也变得自信、从容。

三等奖作品
《看着我,记住我》
本剧目聚焦大学生所面对的家庭问题,取材于现实。讲述了小西在室友苏苏的帮助下,拨开原生家庭的阴霾,重获信心与希望的故事。即便不是第一又如何,如果一直为了得到除自己以外任何人的肯定而忽略在路上的风景,岂非过于可惜?即使未来的漫漫人生路无一人喝彩,我们也有属于我自己的价值。

《你听说了吗?》
身为心理委员的闻清被造谣贪污班费、中饱私囊,对其生活和心理造成了巨大的伤害,一个个“你听说了吗”使得闻清成为流言的受害者。最后闻清在朋友的帮助下澄清了流言,也重获同学们的尊重和喜欢。

《寻》
主角赵寻在大学期间由于受到各种压力无处发泄,情绪起伏很大。在一次情绪后她陷入了沉思,这时她突然进入了一家魔幻商店。在这里,她在店长和精灵的帮助下,一步步找到自我,重获对生活的希望,开启了全新的生活。

优秀奖作品
《真实的自己》
从小寄人篱下在姨妈家长大形成了讨好型人格的郝好,进入大学后,希望让身边人都满意的郝好逐渐心理压力越来越大......崩溃迷茫之际,解忧仙子开导了郝好,而郝好也在自我挣扎过后,决定改变,不再费力讨好别人,努力成为真实的自己。

《心灵之光》
男主因高考失利丧失信心,面对考试压力过大引发一系列故事。先是与女友产生矛盾面临分手,又看到学长因考研压力过大想要跳楼后获救。学长鼓励他要相信自己,放松调整心态,最终与女友重归于好,自己也重获信心,勇敢乐观面对生活。

获奖名单

一等奖

二等奖

三等奖

优秀奖

最佳男女主角

本次大赛通过心理情景剧的表演再现大学日常生活中常见的心理冲突,帮助同学们感悟生活,学习心理调适方法,主动关注自我的心理健康,不断提高自身的心理健康水平。希望获奖的单位和个人珍视荣誉,再接再厉,不断提升心理剧的创作水平,发挥示范作用,使心理剧这一心理健康教育的形式不断深入人心,进一步拓展学校心理健康教育工作覆盖面,切实提升心理健康教育工作质量。
